mk体育在线官网-MK体育(中国) mk体育在线官网-MK体育(中国) 政策法规 产业市场 节能技术 能源信息 宏观环境 会议会展 活动图库 资料下载 焦点专题 智囊团 企业库
政策法规  中国节能产业网 >> 政策法规 >> 时政要闻 >> 正文
环保部印发《排污许可证管理暂行规定》(全文)
来源:中国节能产业网 时间:2017-1-6 13:35:06 用手机浏览

日前,环保部印发《排污许可管理暂行规定》。规定对于排污许可证的申请、核发、实施、监管等做了详细的规定。全文如下:

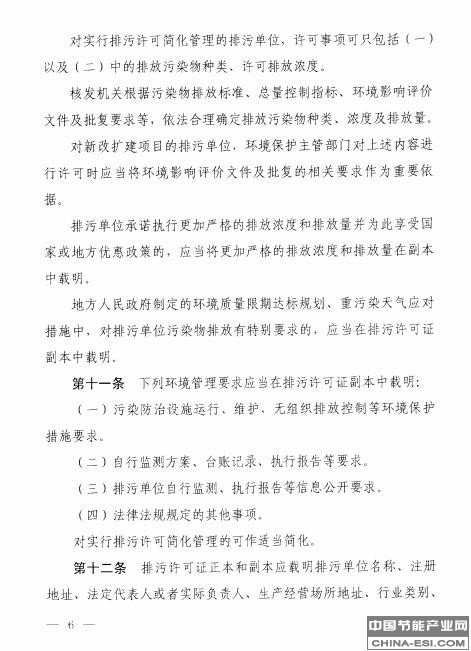
排污许可

排污许可

排污许可

123

123

123

日前,北极星节能环保网从福建省环保厅获悉,环保部印发《排污许可管理暂行规定》。规定对于排污许可证的申请、核发、实施、监管等做了详细的规定。全文如下:

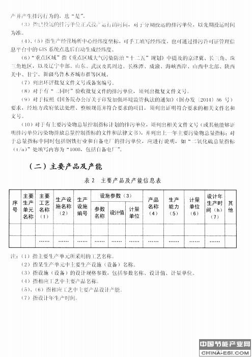
排污许可

排污许可

排污许可

123

123

123

排污许可

123

123

排污许可

123

123

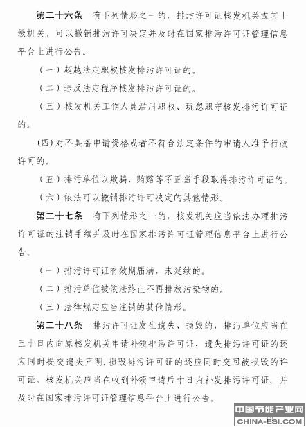
排污许可

排污许可

123

排污许可

排污许可

排污许可

123

123

排污许可

123

123

123

123

排污许可

123

123

123

排污许可

123

123

123

123

排污许可

排污许可

123

123

123

123

排污许可

排污许可

123

123

排污许可

123

排污许可

123

123

123

排污许可

排污许可

123

排污许可




分享到:
相关文章 iTAG:
没有相关文章
频道推荐
服务中心
微信公众号

CESI
关于本站
版权声明
广告投放
网站帮助
联系我们
网站服务
会员服务
最新项目
资金服务
园区招商
展会合作
中国mk体育在线官网-MK体育(中国)上线下相结合的一站式节能服务平台。
©2007-2016 CHINA-ESI.COM
鄂ICP备16002099号
节能QQ群:39847109
顶部客服微信二维码底部
扫描二维码关注官方公众微信