mk体育在线官网-MK体育(中国) mk体育在线官网-MK体育(中国) 政策法规 产业市场 节能技术 能源信息 宏观环境 会议会展 活动图库 资料下载 焦点专题 智囊团 企业库
政策法规  中国节能产业网 >> 政策法规 >> 时政要闻 >> 正文
年终盘点:2016节能服务产业政策汇总
来源:中国节能产业网 时间:2017/1/13 10:20:12 用手机浏览

快过年了,今天我们一起来回顾一下2016年都有哪些节能政策的出台,对节能产业将产生哪些影响。

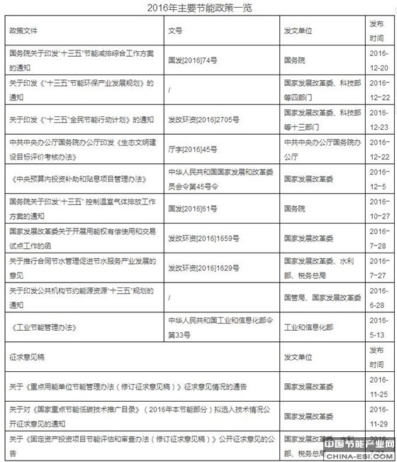
2016年出台的节能政策数量并不算多,但是重磅政策不少,可以说确定了整个“十三五”期间的节能方向和目标。

123

《节能监察办法》 中华人民共和国国家发展和改革委员会令第33号 国家发展改革委 2016-1-15

其中,节能服务产业的政策主要发生了哪些变化,传达出哪些新信号?让我们一起看一看:

2016节能服务产业政策盘点

能耗总量和强度双控,节能指标更严格

“十二五”的节能指标只有单位GDP能耗下降的要求,并没有能源消费总量的控制。也就是说,即使能源消耗总量不变甚至有所上升,只要GPD是增长的,单位GDP能耗也有可能会下降。而到了“十三五”,节能指标更加严格,不但对单位GDP能耗下降幅度有要求,同时加入了能源消费总量的红线。根据《“十三五”节能减排综合工作方案》,到2020年,全国万元国内生产总值能耗比2015年下降15%,能源消费总量控制在50亿吨标准煤以内。新的指标体系对节能减排提出了更高的要求,对促进节能减排也将发挥更大的促进作用。

简政放权,市场竞争更有活力

国家发改委正式取消节能服务公司审核备案制度,并要求任何地方和单位不得以是否具备节能服务公司审核备案资格限制企业开展业务。这条政策有利于营造更为有序的市场环境。对于新兴节能服务公司是一大利好,降低了准入门槛,拓宽了市场空间。对于老牌知名节能服务公司,也有好处,由于备案制度和财政奖励的取消,杜绝了一大部分蹭热度、拿奖励、快进快出的“洗澡”公司,而真正留下那些有真材实料、深耕细作、踏实干节能业务的公司。

实施合同能源管理推进工程,节能服务产业产值翻番

合同能源管理推进工程再次被列入国家节能重点工程,全面推行节能效益分享型、能源费用托管型、节能量保证型、融资租赁等多种形式的合同能源管理模式。鼓励节能服务公司创新服务模式,为用户提供节能咨询、诊断、设计、融资、改造、托管等“一站式”合同能源管理综合服务。积极培育第三方节能量审核和节能评估、检测、审计、认证机构。

到2020年节能服务产业产值达6000亿元,比2015年翻一番。节能服务产业上升空间仍然广阔。

节能服务产业投融资环境有望进一步改善

融资难一直是困扰节能服务产业发展的头号因素。“十三五”期间,国家将进一步鼓励银行等金融机构探索开展合同能源管理项目收益权质押贷款,支持节能服务公司发行绿色债券,鼓励社会资本按市场化原则设立节能服务产业投资基金。

为了改善合同能源管理投资环境,国家拟建立合同能源管理合同注册登记管理服务平台,鼓励用能单位、节能服务公司将节能服务合同在平台登记注册。实施节能服务公司、用能单位、第三方机构失信黑名单制度,依法在主管部门网站向社会公开,建立信用记录,纳入全国信用信息共享平台。

这些政策的出台都有望改善节能服务产业的投融资环境。

合同能源管理税收优惠政策进一步落实

“十二五”期间,国家出台了合同能源管理税收优惠政策,对节能服务产业实行最为优惠的税收政策,几年来,大批节能服务企业已经成功申请到了增值税或所得税减免。但不可否认的是,部分地方税务主管机关可能还存在对合同能源管理不了解,对政策理解不一致的问题。因此“十三五”期间,国家提出要“落实节能服务公司税收优惠政策,鼓励各级政府加大对合同能源管理的支持力度。”

尽管受宏观经济形势影响,节能服务产业也遇到了一些困难和问题。但是在工业化、城镇化进程加快和消费结构持续升级的大背景下,我国能源需求刚性增长,资源环境问题在“十三五”乃至更长一段时间内,都会是制约我国经济社会发展的重大瓶颈之一。从“十三五”节能政策的盘点中也可以看出,节能减排仍然是我国基本国策,节能环保产业也将成为国民经济新的支柱产业。也正基于此,节能服务产业尽管困难重重,但依然前景光明。


分享到:
相关文章 iTAG:
没有相关文章
频道推荐
服务中心
微信公众号

CESI
关于本站
版权声明
广告投放
网站帮助
联系我们
网站服务
会员服务
最新项目
资金服务
园区招商
展会合作
中国mk体育在线官网-MK体育(中国)上线下相结合的一站式节能服务平台。
©2007-2019 CHINA-ESI.COM
鄂ICP备16002099号
节能QQ群:39847109
顶部客服微信二维码底部
扫描二维码关注官方公众微信