mk体育在线官网-MK体育(中国) mk体育在线官网-MK体育(中国) 政策法规 产业市场 节能技术 能源信息 宏观环境 会议会展 活动图库 资料下载 焦点专题 智囊团 企业库
政策法规  节能产业网 >> 政策法规 >> 国家政策 >> 正文
发改委:同意24个增量配电业务改革试点项目取消试点资格
来源:第一财经 时间:2019/10/23 21:09:39 用手机浏览

近日发改委印发《关于取消部分地区增量配电业务改革试点的通知》(以下简称《通知》)。《通知》称,为加强对增量配电改革试点的统筹指导,2019年4月,国家发展改革委、国家能源局组成6个调研组,对12个省份的增量配电业务改革试点情况开展实地指导和调研,试点项目工作进度明显加快。

截至2019年8月31日,第一批试点的94个项目(不含12个申请取消的试点项目)中,92个项目已确定项目业主,25个项目已建成投产,29个项目已开工建设。

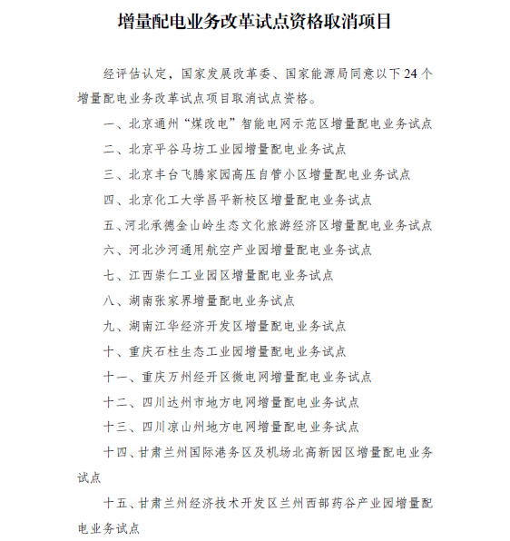
截至2019年8月31日,总计24个项目申请取消增量配电业务改革试点,经评估认定,国家发展改革委、国家能源局同意上述24个增量配电业务改革试点项目取消试点资格。

\



分享到:
相关文章 iTAG:
发改委:制定或调整用电价格政策文件须提前一个月公布
发改委:取消石油天然气对外合作项目总体开发方案审批
发改委厘清争议 加码督导增量配电改革落地
发改委出台“电改”第二个配套文件
《能效“领跑者”制度实施方案》全文
关于印发能效“领跑者”制度实施方案的通知
发改委批复碳排放权交易管理办法 明年施行
节能减排未达标 五地遭发改委一级预警
频道推荐
服务中心
微信公众号

CESI
关于本站
版权声明
广告投放
网站帮助
联系我们
网站服务
会员服务
最新项目
资金服务
园区招商
展会合作
mk体育在线官网-MK体育(中国)上线下相结合的一站式节能服务平台。
©2007-2019 CHINA-ESI.COM
鄂ICP备19009381号-2
节能QQ群:39847109
顶部客服微信二维码底部
扫描二维码关注官方公众微信