|
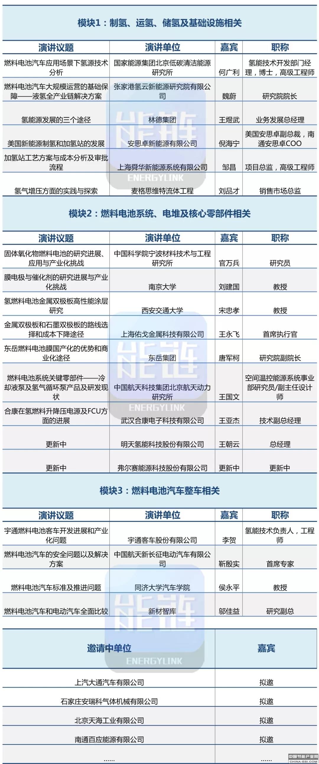
会议议程(3.27更新)
如有嘉宾推荐,欢迎与我们联系。
报名参会企业(3.27)
北拓资本
立达资本
奥迪
远东国际租赁有限公司
国氢动力(上海)科技有限公司
凯盛融英信息科技(上海)有限公司
上海华谊集团股份有限公司
杭州和顺科技股份有限公司
厦门力巨自动化科技有限公司
松下电器机电(中国)有限公司
中国电建装备研究院
京工新能(北京)科技有限责任公司
常州博能新能源有限公司
元隽
清华四川能源互联网研究院
台南大學綠色能源科技學系
康佳集团
深圳市水韵科技有限公司
浙江省经济建设投资有限公司
上汽大通
庄信万丰
中日新铁贸易有限公司
君联资本
格林美(无锡)能源材料有限公司
鹏欣环球资源股份有限公司
金风科技
国家电投氢能公司
海通恒信国际租赁股份有限公司
中汽中心
嘉兴德燃动力系统有限公司
南通安思卓新能源有限公司
麦格思维特(上海)流体工程有限公司
思科涡旋科技
亚化咨询
浙江中新力合科技金融服务股份有限公司
鲁西新能源装备集团有限公司
河北建投新能源有限公司
华融国际信托有限责任公司
国家电投集团产业基金管理有限公司
Pdc机械公司
上海理成资产管理有限公司
北京成功易驰科技有限公司
上海华谊(集团)公司
熔拓资本
中海油研究总院有限责任公司
山东魔方新能源科技有限公司
湖北卫视
武汉中极氢能源发展有限公司
前进科技顾问有限公司
鼎和硕投资有限公司
广发信德投资管理有限公司
三峡资本控股有限责任公司
北京天润新能投资有限公司
同济大学
陕西华秦新能源科技有限责任公司
北京朗润达科贸有限公司
Momentum Materials
丰田汽车研发中心(中国)有限公司
西安交通大学
厦门长天
中国钢研科技集团
德民复兴资本
西藏启迪弘通清洁能源科技有限公司
湖北九正乾能源化工有限公司
中科福能技术有限公司
华夏幸福基业股份有限公司
北京富欧睿汽车咨询有限公司
中泰证券股份有限公司
中国对外经济贸易信托有限公司
新源动力股份有限公司
上海浦江特种气体有限公司
陆地方舟
博源仪征新能源科技有限公司
北汽集团
协鑫
浙江日风电气股份有限公司
日本新宇宙
北京文博启胜投资有限公司
东北电力大学
中冀投资股份有限公司
上海铭成锦
广东欧格精机科技有限公司
一汽集团
特变电工股份有限公司
临海海花橡塑
北京英兆信息
南京东焱氢能源
亿华通
东莞市美氢源生物科技有限公司
北京化工大学
杭州有城光电
北京汉能清源科技有限公司
上海英隆电力科技有限公司
北京电力经济技术研究院
英国劳氏船级社
天能
上海曦坤商务咨询公司
清华大学
深圳同创伟业资产管理股份有限公司
正奇金融
深圳天旭科技有限公司
成都同创伟业新能源科技有限公司
《财经》杂志
浦崇(上海)企业管理有限公司
锐合资本
北京中科佳和投资有限公司
优巨
中创协资本
豪顿华工程有限公司
上海重塑
骑酷(北京)科技有限公司
重庆辉虎催化剂有限公司
上海镁源动力科技有限公司
江苏恒久机械股份有限公司
佛吉亚
四川东材科技集团股份有限公司
湖州汇恒环保科技有限公司
浙江氢途科技有限公司
蔚来资本
昆山希盟自动化科技有限公司
东岳研究院
湖北九正乾能源化工有限公司
扬州中德汽车零部件有限公司
上海神力科技有限公司
合肥科威尔电源系统有限公司
上海马陆日用友捷汽车电气有限公司
固德电材系统(苏州)股份有限公司
TI Automotive
遵义师范学院
NewTech Dynamics
烟台罗塔塑料科技有限公司
上海博玺智能科技有限公司
东岳集团
深圳百富源投资
上海新源动力有限公司
江苏省通州湾江海联动开发示范区
福建亚南电机有限公司
新奥科技发展有限公司
启扬展览服务有限公司
南通中集能源装备有限公司
上海浦东新能源协会
壳牌
博言电气
苏州德斯福流体控制系统有限公司
美國大同國際
同济大学
苏州德星云智能装备有限公司
苏美达集团
南京六合开发区
浙江腾北投资管理有限公司
浙江华正
山东东岳未来氢能材料有限公司
武汉华捷资产管理有限公司
上海空间电源研究所
同创伟业
国储汇金资本管理有限公司
福华
康恩贝集团有限公司
维西格玛科技公司
······

会议背景
氢能被誉为21世纪的“终极能源”,具有来源广、可储存、可再生、可电可燃、零污染、零碳排等特点,有助于解决能源危机以及环境污染等问题。
美国、加拿大、欧盟、日韩都在氢能源产业化应用方面迈出了实质性步伐,无论是政府还是产业资本都在积极推动氢能产业的发展。欧洲的部分城市已经开始了氢能社会的试点,日本政府则提出要建设“氢能社会”,更要将2020年的东京奥运会打造成一场“氢能盛事“。
燃料电池作为氢能最主要的应用,无论在固定式发电领域、便携式领域、交通领域都显示出市场化的迹象,特别是氢燃料电池技术应用已经处在了商业化阶段。
在固定发电领域,日本的微型热电联产系统部署已超过20万台,到2020年计划部署140万台,欧美也在积极部署。美国的布鲁姆能源的燃料电池发电系统早已在全球各个数据中心、大型企业中得到广泛应用。
在便携式领域,虽然规模不大,但是在军事领域和3C领域都有不错的应用前景。
在交通领域,国际车企的燃料电池汽车把这个领域推到了最火热的位置,目前丰田、本田、现代的燃料电池汽车销量达到6000多辆,国际车企纷纷布局燃料电池汽车,2030年燃料电池汽车销量将达到百万辆,物料搬运叉车方面普拉格能源累计销量超过两万台, 与此同时全球数千辆的和燃料电池大巴、物流车正在试营运。
随着我国经济社会的发展,对能源的需求将长期处于高位,同时减排压力巨大,发展氢能产业对调整能源结构和产业结构都有着重要的意义。
《中国氢能产业基础设施发展路线图》中提出——
到2020年,我国氢能产业基础设施发展将取得重大突破。其中,以能源形式利用的氢气产能规模将达到720亿m3;加氢站数量达到100座;燃料电池车辆达到10000辆;氢能轨道交通车辆达到50列;行业总产值达到3000亿元。
上海出台首个地方性的燃料电池汽车发展规划,广东佛山云浮、武汉、北京、张江口、如皋、西安、郑州等等越来越多的城市加入到氢能和燃料电池行业,各大城市运营的车辆达到2000辆,在政府的大力推动下,企业参与进来的热情越来越高,近两年新增加的相关企业超过一千家,我国的氢能和燃料电池产业正在大步发展和快速向商业化转变。
目前国内的燃料电池堆及燃料电池汽车与国际先进水平差距较大,关键部件尚未国产化,严重依赖进口,造成产业链缺失。产氢、运氢、储氢技术路线尚待探讨,同时加氢站建设缓慢,严重阻碍燃料电池汽车的发展,整个氢能产业的成本高昂,依赖于政府补贴。
在此背景下,“TrendBank势银”召开“燃料电池与氢能产业峰会”,汇聚整个产业链上中下游企业和各方面专家对我国燃料电池和氢能的现状进行探讨,共促燃料电池和氢能产业的发展。
主办单位
TrendBank™势银™
承办单位
能链(TrendBank™势银™旗下媒体)
欢迎各机构与我们合作
峰会基本信息
会议名称:2018燃料电池与氢能产业峰会
会议时间:2018年4月
会议地点:上海
会议规模:800人
会议议题
一、各类燃料电池技术的应用与发展
二、氢燃料电池汽车及整车关键技术
三、氢能产业及基础设施
四、应用扩展、成本下降途径与对策
议题涉及内容
一 各种燃料电池技术应用与发展
1、各种燃料电池技术:PAFC/MCFC/SOFC/DMFC/PEMFC
2、氢燃料电池电堆及核心部件:电堆/催化剂/质子交换膜/膜电极/气体扩散层/ 双极板

3、氢燃料电池电堆及系统的测试方法和技术
二 氢燃料电池汽车及整车关键技术
1、氢燃料电池汽车的发展及产业链
(1)国内外发展情况
(2)国内外产业链情况
(3)氢燃料电池汽车与电动汽车
2、氢燃料电池汽车及关键技术
(1)车载氢燃料电池系统技术
(2)氢燃料电池汽车辅助系统技术
(3)氢燃料电池汽车控制技术
3、高压储氢罐 压力、材料、工艺、技术、安全、成本等
4、氢燃料电池汽车监测、测试标准
三 氢能产业及基础设施
1、氢能产业发展趋势
2、氢能产业链
(1)制氢:制氢方法与成本
(2)运氢:运氢方式效率与成本
(3)储氢:储氢材料与技术
(4)加氢站:建设、技术和成本
四 应用扩展、成本下降途径与对策
(1)应用扩展途径与对策
(2)成本下降途径与对策
部分拟邀科研院所
中科院大连物化所 / 清华大学 / 中科院宁波材料所 / 南京大学 / 武汉理工大学 / 上海交大 / 中国地质大学 / ……
部分拟邀企业
电堆及系统企业
亿华通 / 新源动力 / 武汉理工新能源 / 上海重塑 / 百应能源 / Ballard / Plug Power / Hydrogenics / 弗尔塞 / 雄韬股份 / 大洋电机 / 上海神力 / 上海清能 / 爱德曼 / 众宇动力 / 合即得能源 / 上燃动力 / 国鸿重塑 / 桑莱特 / 兴邦能源 / 华清京昆新能源 / 国氢能源 / 氢联合新能源 / 泰罗斯汽车动力系统 / 中弗新能源 / 国鸿氢能 / Doosan / 德威明兴 / 泽禾新能源 / 氢宇新能源 / 氢璞创能 / 碧空氢能源 / 华源氢能科技 / 台湾博研 / 苏州中氢能源 / 龙帝能源 / 江苏冰城电材 / 深圳伊腾迪新能源 / 氢途科技 / 蓝吉新能源 / 嘉兴德燃动力系统 / 恒劲动力 / 绍兴俊吉能源 / 上海攀业氢能源 / 宁波索福人 / 江苏GPTFC / 航天新长征电动汽车技术 / 氢洁电源科技 / 广州市先进能源材料研究室 / 杜欣新能源 / 双登集团 / 北京天奇隆 / 宁波势翼能源科技 / 氢云新能源研究院/南科燃料电池 / 中氢中碳新能源 / 中氢新能 / 冰城氢能 / 能态科技 / 铭寰新能源 / 佛山清极能源 / 上海动力储能电池系统 / 高成绿能 / 博能燃料电池 / 大连光阳机电 / 石家庄汉卓能源 / 亚太燃料电池/潍柴动力 / 北京世纪富原 /……
电堆零部件及材料企业
戈尔 / 英美资源 / 庄信万丰 / 优美科 / 旭硝子 / 旭化成 / 3M / 杜邦 / 东岳集团 / 中科同力 / 三爱富 / 贵研铂业 / BASF / POCO / 上海弘枫 / 上海弘竣 / 上海碳素喜里 / 上海黑匣 / 嘉裕碳素 / 上海佑戈 / 索尔维 / 东丽 / SGL / 宁波中科科创 / 苏州擎动 / 阿法埃莎化学 / 上海河森电气 / 神州碳制品 / 南京普能新材料 / 丹麦EWII / 潮州三环 / 北京晶龙特碳科技 / 淄博联强炭素 / 纽能新能源 / 衡水尚德燃料电池科技 / ……
辅助系统及部件企业
雪人股份 / 汉钟精机 / 烟台冰轮 / 北京天高隔膜压缩机 / 上海瀚氢动力科技 / 麦格思维特 / 霍尼韦尔 / 博纯中国 / 艾里卡特 / 世伟洛克 / 北京伯肯节能科技 / 成都华气厚普 / 深圳深安旭传感技术 / 深圳普晟传感技术 / 扬州中德 / TE Connectivity /……
制氢储氢运氢企业(包含材料)
富瑞特装 / 京城股份 / 北京汉氢科技 / 神华集团 / 安思卓新能源 / 明天氢能 / 石家庄安瑞科 / 海德利森 / 上海氢枫能源 / 北京派瑞华氢能源 / 北京中电丰业 / 江苏中靖新能源 / 四川亚联高科技 / 上海舜华新能源 / 上海航天能源 / 江苏超洁绿色能源 / 深圳瑞麟科技 / 氢阳能源 / 常州春华新能源 / 华特气体 / 上海康巴赛特 / 常州蓝博净化科技 / 苏州泰利登净化设备 / 淳华氢能 / 中材科技 / 富瑞氢能 / 雪人华氢 / 山东巨氢新能源 / 台湾汉氢科技 / 杭州聚力氢能 / 苏州绿萌氢能 / 北京科泰克科技 / 苏州东方气体设备 / 苏州竞立制氢设备 / 国氢动力 / 赛克赛斯氢能源 / 澳盛科技 / 朗博万 / 法液空 / 林德 / 腾华氢能 / 前海中能国氢 /……
车企
宇通 / 上汽 / 北汽 / 飞驰 / 青年 / 新青年 / 一汽 / 江淮 / 申沃 / 东风 / 五洲龙 / 山东沂星 / 佳华利道 / 泰歌氢能 / 中国中车 / 银隆 / 陆地方舟 / 申龙 / 中植 / 苏州金龙 / 南京金龙 / 中国重汽 / 中通 / 奇瑞 / 比亚迪 / 长城 / 众泰 / 成功汽车 / 扬子江 / 吉利 / 长安 / 长江 / 奥迪 / 奔驰 / 宝马 / 丰田 / 现代 / 本田 / 通用 / 戴姆勒 / ……
检测企业
云浮(佛山)氢能与燃料电池标准化检测中心 / 上海机动车检测认证中心 / 加拿大绿光创新 / 北京青铄鑫业科技 / 凯翔科技 / 中国汽研 / 中国汽车技术研究中心 / 宁波拜特测控 / 锐格新能源 / 上海大周信息科技 / 天津德尚科技 / 深圳市亚科源科技 / 新玛科技 / ……
会议报名费用

会议报名、赞助
王凯(Neil Wang)
电话:0574-87818480
手机:13566337971
Email:neil.wang@trendbank.net
焦冶平(lisa)
电话:0574-87818480
手机:18667816788
邮箱:lisa.jiao@trendbank.net
会务、嘉宾联系
陈颖婕(Connie)
联系电话:0574-88188480
手机:18758483858
邮箱:connie.chen@trendbank.net
报名方式
2018燃料电池与氢能产业大会
|