mk体育在线官网-MK体育(中国) mk体育在线官网-MK体育(中国) 政策法规 产业市场 节能技术 能源信息 宏观环境 会议会展 活动图库 资料下载 焦点专题 智囊团 企业库
宏观环境  中国节能产业网 >> 宏观环境 >> 商业资讯 >> 正文
万科领衔CSHE 2015:什么才是智慧社区服务需要的智能硬件
来源:中国节能产业网 时间:2015-5-14 16:56:37 用手机浏览

智慧家庭涉及消费者生活的方方面面,如多媒体娱乐、家居控制、智能家电、家庭安防、能源管理、家庭健康与医疗……与手机远程遥控一切的“伪智能”概念不一样,它通过智能硬件场景式自主联动,向家庭持续推送数据服务。这与叮咚社区、彩生活、小米青年公寓这类用“互联网思维”做社区服务有本质不同,因为互联网的本质是信息推送,信息泛滥后就会免费,缺乏可持续的盈利模式,而基于物联网向家庭推送的数据服务是商品,消费者具备持续买单的动力。

而数据服务有两个重要的组成部分,一是智能硬件公司精通的终端设备控制模型,另一个是房地产企业经年积累的业主生活经验数据。2015年房地产开发投资增速继续下滑,房地产行业告别传统房地产开发模式已经是不可避免的事。通过上述二者的结合,不仅可以帮助房地产企业提升新房销售价格、降低人力成本,更可以在“社区云”之上设计各种有明确盈利模式的商业产品,从地产买卖转型升级为生活服务运营商,彻底重塑地产价值。

另外值得强调的是,房地产企业转型升级为生活服务运营商,需要各种各样的智能硬件来承载智能化的服务内容。依借电商与传统渠道没法让智能硬件走量,智能硬件的渠道在服务里面,房地产企业如万科在跨界行动,将借助他们对社区O2O的布局、房地产企业和物业公司强大的家庭覆盖基数和社区运营能力,推动智能硬件在房地产前装或者后装被大范围应用,成功被消费者接受,家庭全面走向智能化。

123

演讲人:万科企业股份有限公司建筑研究中心副总经理时宇

2015年5月22日,万科企业股份有限公司建筑研究中心副总经理时宇将在由深圳市智慧家庭协会和思锐达传媒主办的“中国智慧家庭高峰论坛”上,从房地产商、物业公司的角度,讲述万科对于智慧家庭与智慧社区的期盼,为地产与物业公司转型提供参考思路,同时与智能硬件厂商们共同探讨房地产企业、物业公司与智能硬件终端厂商、智慧家庭云平台企业以及方案商等的合作模式。去年底万科与传统家电厂商海尔星盒达成战略合作,不仅如此,它也已经与很多智能硬件厂商包括小米、BroadLink都展开了合作,未来它与智能硬件厂商之间的合作还将更为深入和彻底。5月22日,我们拭目以待万科对智慧家庭 & 社区O2O的解读!

除了万科,2015中国智慧家庭高峰论坛上,拥有盈利能力的从事智能家居12年之久的老兵新和创、聚焦医疗健康打通硬件与服务的企业迈动医疗、中国家电巨头海尔、智慧家庭生态系统典范乐视、云平台供应商风向标(联动价值)、打通家庭落地O2O最见效的第三方独立云平台广州云智易等都将登台亮相,助力房地产企业打造切实满足业主生活服务的产品形态,将智能硬件和本地化服务结合在一起形成商业闭环。


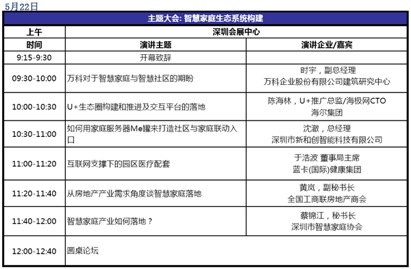
附:大会议程——2015中国智慧家庭高峰论坛

123

123

123

123

123







分享到:
相关文章 iTAG:
双良—-高盐废水零排放系统专家
双良节能即将盛装出席第26届中国制冷展
频道推荐
服务中心
微信公众号

CESI
关于本站
版权声明
网站合作
网站帮助
联系我们
网站服务
金融服务
项目对接
技术推广
最新活动
邮件订阅
中国节能产业网致力于打造节能领域最高效的技术、项目、资金一站式服务平台。
©2007-2015 China-esi.com
湘ICP备12011889号
节能QQ群:39847109
顶部客服微信二维码底部
扫描二维码关注官方公众微信