mk体育在线官网-MK体育(中国) mk体育在线官网-MK体育(中国) 政策法规 产业市场 节能技术 能源信息 宏观环境 会议会展 活动图库 资料下载 焦点专题 智囊团 企业库
mk体育在线官网-MK体育(中国)  节能产业网 >> mk体育在线官网-MK体育(中国) >> 行业要闻 >> 正文
新风口:“超级电容器”来袭!
来源:超前研报 时间:2020/2/25 20:48:40 用手机浏览

特斯拉相关人士表示,特斯拉自主研发和生产的电池未来则会推向全系列。

特斯拉自主研发的新电池是干电池技术+超级电容组合,具体成分预计会在4月的特斯拉会议上说明。当一个题材出现潜在的投机机会时,首先我们得了解它是做什么的,涉及哪些产业链及上市公司,才能在盘面反馈时第一时间跟随资金,做到利润最大化。


什么是超级电容器

1.png


超级电容器,又可以称为大量电容器、电化学电容,双电层电容器、黄金电容、法拉电容等。他不同于传统的化学电源,是介于传统电容器与电池之间、具有特殊性能的电源,主要依靠双电层和氧化还原赝电容电荷储存电能。了解超级电容器,首先我们要搞明白电容器是什么。电容器是一种常见的无源电子元件。电子元器件通常分为:有源元件(主动元件)和无源元件(被动元件)两大类,在无源元件中,以电容器、电阻器及电感器最为常见,并称为三大被动元件。电容器是所有电子电路中不可或缺的一部分。按照电介质材料不同,电容器可分为:陶瓷电容器、铝电解电容器、钽电解电容器、薄膜电容器、超级电容器等。


电容器的应用

整个电容器下游市场可归为军用、民用工业、民用消费三类。电容器是所有电子电路必须的基础电子元件,因此其下游市场十分宽泛,按照质量等级和应用方向的差异,可归为以下三类:1)军用市场:面向航空、航天、船舰、兵器、电子对抗等 领域;2)民用工业类市场:面向网络通讯、工业控制、医疗器械、轨道交通、精密仪表仪器、石油勘探、汽车电子等领域;3)民用消费类市场:面向电脑、数码 相机、手机、录音、录像等领域。


电容器的市场格局

我国电容器在市场需求方面的增速远高于全球的平均水平。陶瓷电容和铝电解电容具有最大耐压范围,且容量范围可满足主流应用需求,因此这两类电容的市场占有率最高,其次是铝电解电容,再次是薄膜电容,占有率最少的是钽电解电容。


2.png

产业链及上市公司梳理

目前,国内军用电容器已基本实现自主保障;而在竞争充分的民用市场中,国际巨头凭借技术优势仍然占据高端市场主导地位,随着国家对科技企业政策红利,未来将会有更多的国内制造商进入国际化市场占领份额。我们前面了解到电容器可分为:陶瓷电容器、铝电解电容器、钽电解电容器、薄膜电容器、超级电容器。


(1)陶瓷电容器

目前我国陶瓷电容器市场稳定增长,增速高于全球平均水平。

陶瓷电容器制造产业上游是陶瓷粉末、电极材料供应商。陶瓷电容器按结构形式可分为单层陶瓷电容(SLCC)和多层陶瓷电容(MLCC)两类,其中 MLCC 按封装方式又可细分为引线式和片式两种,而MLCC就占据了陶瓷电容器9成以上的市场份额。在A股上市的陶瓷电容器公司有以下几家:


3.png

(2)铝电解电容器


铝电解液电容器主要由铝箔、铝壳、电解液等成分构成,他的制造产业上游是电极箔、电解液、电解纸供应商。电极箔的技术壁垒非常高,占铝电解电容器成本的35%—63%,目前中高端主要是依靠进口,国内在A股上市的厂商有以下几家:艾华科技集团是以铝电解电容器为龙头,集电极箔及设备制造于一体的科技型企业集团公司,立志做全球最大的电容器厂商。


4.png

(3)钽点解电容器


目前钽电解容器的市场地位主要是被美、日占据,钽电解电容制造产业上游是钽粉、钽丝等原材料,国内钽丝、钽粉的供应商主要有东方钽业。钽电解容器在A股上市的厂商有以下几家:


5.png

(4)薄膜电容器


薄膜电容制造产业上游是基膜、金属箔、导线、外包装树脂供应商,国内企业在国际地位上已具备一席之地。


薄膜电容器A股上市企业有:

6.png

(5)超级电容器


超级电容器与传统电容器和电池相比具有明显优势:1)其容量在 0.1~6000F 之间,比同体积的传统电容器容量大 2000~6000 倍;2)具有更高的功率密度,是传统电池的 5~10 倍;3)超级电容器的充电效率比较高,且充电时不会对电极材料结构造成影响,叠加长时间的放置不 会降低电容器电压,因此循环寿命较长;4)超级电容器免维护、环保、更换成本较低。我国目前现有的制造方法是从上而下,即由有结构的含碳物进行分解式的制造。按照器件结构及储能机制,超级电容器可以分为三类:双层电容器、法拉第电赝电容和混合型超级电容。


超级电容器由电极、电解液和隔膜组成。

7.png


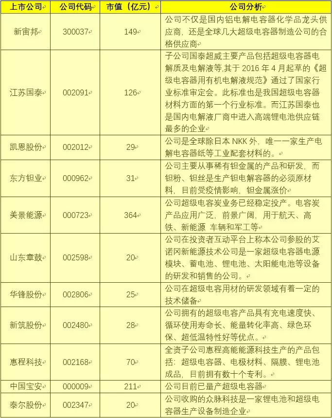
目前超级电容器已经应用于:汽车和轨道交通、工业机械、电源、电梯、风力发电、光伏发电、军工、消费电子(如:手机、电脑、智能电视、电子设备开关)等领域中,未来会在更多的领域中进一步应用,看好其市场前景。除上述表格内分析的企业外,超级电容器涉及到的公司还有:


8.png



分享到:
相关文章 iTAG:
采用宁德时代“无钴”电池,售价更低的特斯拉新车型要
频道推荐
服务中心
微信公众号

CESI
关于本站
版权声明
广告投放
网站帮助
联系我们
网站服务
会员服务
最新项目
资金服务
园区招商
展会合作
mk体育在线官网-MK体育(中国)上线下相结合的一站式节能服务平台。
©2007-2019 CHINA-ESI.COM
鄂ICP备19009381号-2
节能QQ群:39847109
顶部客服微信二维码底部
扫描二维码关注官方公众微信