mk体育在线官网-MK体育(中国) mk体育在线官网-MK体育(中国) 政策法规 产业市场 节能技术 能源信息 宏观环境 会议会展 活动图库 资料下载 焦点专题 智囊团 企业库
mk体育在线官网-MK体育(中国)  节能产业网 >> mk体育在线官网-MK体育(中国) >> 企业动态 >> 正文
隆基股份与亚洲硅业签署12.48万吨多晶硅料采购合同
来源:北极星太阳能光伏网 时间:2020/8/19 7:20:45 用手机浏览

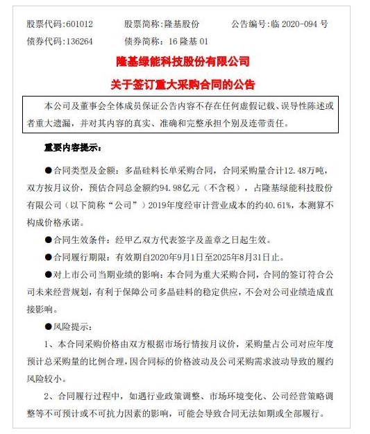
8月18日,隆基股份发布关于签订重大采购合同的公告,为保证多晶硅料的稳定供应,公司全资子公司银川隆基硅材料有限公司、宁夏隆基硅材料有限公司、银川隆基光伏科技有限公司与亚洲硅业于8月18日在西安签订了关于多晶硅料的长期采购协议,预估本次合同总金额约94.98亿元(不含税),占公司2019年度经审计营业成本的约40.61%。


合同约定2020年9月1日至2025年8月31日合计采购多晶硅料数量为12.48万吨,协议期间如遇乙方生产设备检修,乙方需提前备货,检修月不影响交付量。甲乙双方本着友好共赢的原则按月协商多晶硅料的采购价格。甲方根据合同约定向乙方支付部分预付款(可用于抵扣合同价款),合同结算方式为电汇或银行承兑汇票,具体结算方式以订单为准,有效期自2020年9月1日至2025年8月31日止。


QQ截图20200818160224.png



分享到:
相关文章 iTAG:
暴涨还是崩塌?多晶硅的定价逻辑
信义光能:光伏玻璃业务表现强劲 利润创新高
低至5.86美元/每公斤 大全新能源多晶硅生产成本再下降
隆基再次宣布降价 M6、G1硅片分别再降0.15元
隆基加入RE100 承诺100%使用可再生能源
本周国内多晶硅市场价格跌近成本线
中国对美韩多晶硅初裁征税 增加中欧谈判筹码
商务部决定对美韩太阳能级多晶硅临时反倾销
频道推荐
服务中心
微信公众号

CESI
关于本站
版权声明
广告投放
网站帮助
联系我们
网站服务
会员服务
最新项目
资金服务
园区招商
展会合作
mk体育在线官网-MK体育(中国)上线下相结合的一站式节能服务平台。
©2007-2020 CHINA-ESI.COM
鄂ICP备19009381号-2
节能QQ群:39847109
顶部客服微信二维码底部
扫描二维码关注官方公众微信