mk体育在线官网-MK体育(中国) mk体育在线官网-MK体育(中国) 政策法规 产业市场 节能技术 能源信息 宏观环境 会议会展 活动图库 资料下载 焦点专题 智囊团 企业库
mk体育在线官网-MK体育(中国)  节能产业网 >> mk体育在线官网-MK体育(中国) >> 国内资讯 >> 正文
植韵核桃乳全新上市,王老吉进军植物蛋白饮料市场
来源:中国节能产业网 时间:2023/11/5 11:31:15 用手机浏览

饮料产品在国民经济发展中发挥着重要的作用。而随着人们的健康意识不断增强,健康、营养、天然、优质的饮食观念逐渐深入人心,主打“营养+健康+绿色”理念的植物蛋白饮料也越来越受人们的青睐。

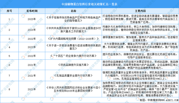
与此同时,我国政府对植物蛋白饮料行业的发展也始终高度重视。从出台的《关于培育传统优势食品产区和地方特色食品产业的指导意见》、《扩大内需战略规划纲要(2022-2035年)》、《关于进一步释放消费潜力促进消费持续恢复的意见》等一系列政策中,也能看出其的重视程度。

植韵核桃乳全新上市,王老吉进军植物蛋白饮料市场

为积极响应政府产业帮扶号召,助力乡村振兴,王老吉药业结合自身百年老字号的品牌影响力及产业优势,以好水好核桃为原料,打造新品“王老吉植韵核桃乳植物蛋白饮料”。

植韵核桃乳全新上市,王老吉进军植物蛋白饮料市场

百年品牌王老吉为何坚定进军植物蛋白饮料市场?

近年来,作为饮料产品主要消费群体的90后、00后逐渐加入养生队伍,他们对饮料产品的要求,开始从“好喝”向“喝好”进行品质化转变。如今越来越多的年轻消费者,在选择饮料时除了注重其口味、口感,还会重视其营养健康功效。

随着消费者健康意识的提升,市场对以植物蛋白饮料为代表的健康饮料产品需求不断增加,我国植物蛋白饮料市场规模也将持续扩张。

有数据显示,近年来我国植物蛋白饮料市场规模呈波动增长走势,2021年全国植物蛋白饮料市场规模达到1234亿元,同比增长10.47%,2022年我国植物蛋白饮料行业市场规模约1351亿元,同比增长9.5%。根据中商产业研究院的预测,2023年我国植物蛋白饮料市场规模将达1428亿元。

面对成为新风口的千亿植物蛋白饮料市场,王老吉紧跟市场动向,大力开展品类创新,推出营养美味的“植韵核桃乳植物蛋白饮料”,并正式宣布进军植物蛋白饮料市场,以满足新一代消费者对“健康饮品”的消费需求。

植韵核桃乳全新上市,王老吉进军植物蛋白饮料市场

王老吉植韵核桃乳,为植物蛋白饮料行业注入新活力

王老吉植韵核桃乳,对比起市场上其它核桃乳产品更注重“内外兼修”,坚持真材实料,用好水好核桃,磨出好味道。

源⾃泰岭⼭脉的纯净天然泉⽔,和陇南“中国核桃之乡"出产的优质核桃鲜果完美融合,再结合机器人工两道去皮、全核桃仁现磨浆工艺,,使得核桃乳的口感更加顺滑,每一口都满溢着核桃的清香。让人感受到自然之妙,品味到独特之美。

植韵核桃乳全新上市,王老吉进军植物蛋白饮料市场

植韵核桃乳植物蛋白饮料,是王老吉迎合当下年轻消费者对饮料的健康需求,所作出的一次新尝试。

未来,王老吉将持续响应政府号召,紧跟变化趋势,丰富产品品类,研发更多能够以优质植物蛋白为主要营养基料的健康植物饮料,以推动饮料行业向健康、营养、绿色方向升级为己任,为饮料行业发展持续增添新活力。

免责声明:市场有风险,选择需谨慎!此文仅供参考,不作买卖依据。


分享到:
相关文章 iTAG:
当王老吉遇上咖啡,百年老字号年轻化的又一次尝试
优路教育:大数据施教,助力推进职业教育与产业发展衔
“红飘带”(长征文化数字展示)试运营正式启动
高低压成套设备——决定电力工程稳定可靠的关键因素
驶向未来:维谛技术(Vertiv) 为比亚迪定制“全、快、
传承与发扬:仿古木雕艺术的魅力与应用
百瑞达集团“再下一城”,董事长刘海率队拿下长沙5万㎡
习近平主席在第三届“一带一路”国际合作高峰论坛开幕
频道推荐
服务中心
微信公众号

CESI
关于本站
版权声明
广告投放
网站帮助
联系我们
网站服务
会员服务
最新项目
资金服务
园区招商
展会合作
mk体育在线官网-MK体育(中国)上线下相结合的一站式节能服务平台。
©2007-2020 CHINA-ESI.COM
鄂ICP备19009381号-2
节能QQ群:39847109
顶部客服微信二维码底部
扫描二维码关注官方公众微信