mk体育在线官网-MK体育(中国) mk体育在线官网-MK体育(中国) 政策法规 产业市场 节能技术 能源信息 宏观环境 会议会展 活动图库 资料下载 焦点专题 智囊团 企业库
能源信息  节能产业网 >> 能源信息 >> 风力发电 >> 正文
风电大基地!风电规模化发展进入新时代
来源:北极星风力发电网 时间:2020/10/21 21:12:27 用手机浏览

我国幅员辽阔、海岸线长,风能资源大部分分布在东北、西北、华北“三北”区域(内蒙、山西、河北、新疆等内陆省份)及东南沿海地区。作为清洁能源发展的重要力量之一,在规划、项目管理、电价和补贴、并网运行等方面数十项政策的有效支持下,十余年来我国风电产业得到迅猛发展,截至2020年风电总装机规模位居全球第一。2005年起我国先后规划了蒙东、蒙西、甘肃、冀北等装机规模在千万千瓦左右的大型风电基地,自此风电大基地的概念应运而生,随后经历了野蛮生长、弃风困局、红色预警、保障消纳几个阶段,风电布局不断优化,风电利用水平进一步提升。与此同时经过多年探索我国已具备海上风电大规模开发条件,并建立了与之相适应的产业体系和制造能力,风电规模化发展再次成为我国清洁能源产业发展的焦点。


大型风电基地起步,政策调控有序推进项目建设

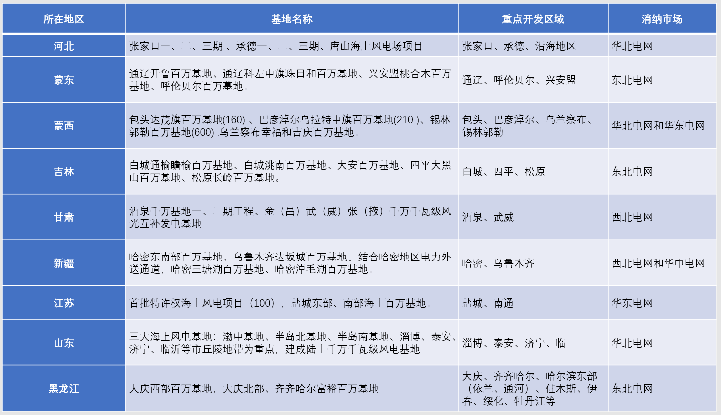
“十一五”、“十二五”属于我国大型风电基地的起步发展期。在此期间,我国陆续开始建设陆上风电基地,同时国内的风电发电装备制造业无论是在技术研发还是应用方面都获得了长足发展,产业链逐步健全壮大趋于完整。不完全统计,截至2020年我国共有九个大风电基地。


\

全国大型风电基地基本情况

伴随着大型风电基地的建设,风电规模快速增长, "弃风"问题也越发凸显。2016年全国平均弃风率17%,甘肃、新疆、吉林、内蒙古弃风率高达43%、38%、30%和21%。2017年起国家能源局每年年初定期发布上一年度风电投资监测预警信息,指导省级及以下地方政府能源主管部门和企业根据市场条件合理推进风电项目开发投资建设,已连续发布4年,在严格管控全国风电开发建设和统筹考虑市场消纳方面发挥了重要作用。受指标管理等约束,2016-2018年间风电年均新增装机规模较2015年下降40%。根据最新的2019年风电投资监测预警结果,涉及多个风电大基地的地区除甘肃、新疆两省预警结果为红色、内蒙为橙色,其余均为绿色,“三北”地区陆续解禁。


特高压外送及海上风电加持,风电基地进入新时代

弃凤状况得到改善后,五大发电集团及部分地方能源企业积极布局内蒙、甘肃、青海等省份的风电大基地,基地项目储备丰富。根据现有风电基地核准情况统计,未来几年内具有已投产外送通道的三北地区风电基地并网规模逐渐复苏,江苏、广东等东南沿海的海上风电基地开发将成为行业新的增长点和动力源。从风电发展角度看,2020年前后我国风电增长的主要动力来自:(1)特高压配套风电大基地项目;(2)已核准未并网的大型陆上、海上风电基地。


\


2010年江苏东台200MW海上风电场成为国家能源局海上风电第一批特许经营权招标项目,该项目标志着我国海上风电从小规模试验示范向规模化发展迈进。与陆上风电相比,海上风电具有容量系数高、可大规模发展、消纳能力强等优势,据测算,海上风电年平均发电 3000 小时,且不占用陆地面积,开发海域广,可建立风电基地形成规模效应。从消纳角度看,东南沿海地区作为中国主要的电力负荷中心,电网结构成熟,具有明显的消纳优势。江苏、福建、广东、浙江等沿海地区是海上风电开发的主要区域,上述各省制定了海上风电开发计划,其中广东规划2020年建成投产20万千瓦;到2030年底前建成海上风电约300万千瓦。


在可再生能源平价上网的大背景下,风电行业再次呈现出蓬勃发展的态势,陆上大型风电基地及特高压外送,海上风电集中连片开发是今后发展重点。从长期来看,能源结构低碳清洁转型的大趋势及风能独特的优势,风电产业继续被看好,但近期能否快速发展,取决于两个因素:一是与其相匹配的价格机制和市场机制;二是产业链成本下降的空间和速度。



分享到:
相关文章 iTAG:
没有相关文章
频道推荐
服务中心
微信公众号

CESI
关于本站
版权声明
广告投放
网站帮助
联系我们
网站服务
会员服务
最新项目
资金服务
园区招商
展会合作
mk体育在线官网-MK体育(中国)上线下相结合的一站式节能服务平台。
©2007-2020 CHINA-ESI.COM
鄂ICP备19009381号-2
节能QQ群:39847109
顶部客服微信二维码底部
扫描二维码关注官方公众微信