mk体育在线官网-MK体育(中国) mk体育在线官网-MK体育(中国) 政策法规 产业市场 节能技术 能源信息 宏观环境 会议会展 活动图库 资料下载 焦点专题 智囊团 企业库
能源信息  节能产业网 >> 能源信息 >> 太 阳 能 >> 正文
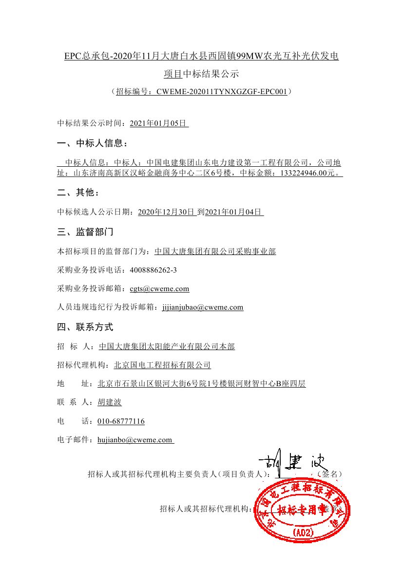
大唐白水县西固镇99MW农光互补光伏项目EPC总承包中标公示
来源:大唐集团电子商务平台 时间:2021/1/6 22:04:54 用手机浏览

1月5日,大唐白水县西固镇99MW农光互补光伏项目EPC总承包中标公示,中标人中国电建集团山东电力建设第一工程有限公司,中标金额133224946元。

包括但不限于,并网光伏电站、升压站、集电线路、场内检修道路、施工用电和用水等临建设施、环境保护及水土保持设施等整个工程项目的施工图设计、设计优化或者设计变更、设备购置(光伏组件和逆变器设备由甲方供应)、材料采购、工程施工安装、试验(含特殊试验)及检查测试(含光伏组件现场隐裂检测)、系统调试、试运行、以发包人名义办理并网手续(包括购售电合同、并网调度协议、供用电合同等)、电力公司调度及供电手续、消缺、培训、验收和最终交付投产、质保等,同时也包括所有材料、备品备件、专用工具、消耗品以及相关的技术资料等;建设期工程保险(除一切险);工程验收(含水保、安全设施、环保、消防、职业卫生、防雷检测等各项专项验收、档案竣工移交和竣工验收)、审计配合、移交以及质保期内的服务;升压站辅助设施工程等;甲供设备材料卸车保管、二次倒运等;场区环境整治等;以发包人名义办理质量监督手续,并开展相关工作等;征租地外部协调工作等;农业设施施工、土地整治及培肥。

document0000.jpg



分享到:
相关文章 iTAG:
最低1.568元/W,环晟光伏、天合光能、亿晶光电拟中标国
厄瓜多尔延长200WM光伏电站招投标日期
希腊光伏招标实现创纪录的0.04911欧元/千瓦时电价
频道推荐
服务中心
微信公众号

CESI
关于本站
版权声明
广告投放
网站帮助
联系我们
网站服务
会员服务
最新项目
资金服务
园区招商
展会合作
mk体育在线官网-MK体育(中国)上线下相结合的一站式节能服务平台。
©2007-2020 CHINA-ESI.COM
鄂ICP备19009381号-2
节能QQ群:39847109
顶部客服微信二维码底部
扫描二维码关注官方公众微信