mk体育在线官网-MK体育(中国) mk体育在线官网-MK体育(中国) 政策法规 产业市场 节能技术 能源信息 宏观环境 会议会展 活动图库 资料下载 焦点专题 智囊团 企业库
能源信息  节能产业网 >> 能源信息 >> 生物质能 >> 正文
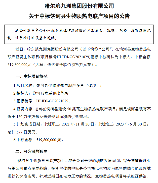
约5.2亿!九洲集团中标黑龙江饶河县生物质热电联产项目
来源:北极星垃圾发电网 时间:2021/10/20 22:56:09 用手机浏览

九洲集团发布公告称,公司在饶河县生物质热电联产投资主体项目招标中被确认为中标人,中标金额519,800,000元。项目投资内容:公司在饶河县建设50兆瓦生物质热电联产项目,满足饶河县现有不低于180万平方米及未来规划面积的供热需求。

\

\




分享到:
相关文章 iTAG:
庆翔集团肇源县生物质热电联产项目顺利并网输电
吉林德惠经开区生物质热电联产项目顺利推进
鲁山一生物质热电联产项目投用 年吞生物质废料约28万吨
哈市年底前将建成4个生物质热电联产项目
高平市生物质热电联产项目投运
频道推荐
服务中心
微信公众号

CESI
关于本站
版权声明
广告投放
网站帮助
联系我们
网站服务
会员服务
最新项目
资金服务
园区招商
展会合作
mk体育在线官网-MK体育(中国)上线下相结合的一站式节能服务平台。
©2007-2020 CHINA-ESI.COM
鄂ICP备19009381号-2
节能QQ群:39847109
顶部客服微信二维码底部
扫描二维码关注官方公众微信