mk体育在线官网-MK体育(中国) mk体育在线官网-MK体育(中国) 政策法规 产业市场 节能技术 能源信息 宏观环境 会议会展 活动图库 资料下载 焦点专题 智囊团 企业库
能源信息  节能产业网 >> 能源信息 >> 电力电网 >> 正文
“十四五”电力规划与煤电定位转型研究
来源:电力决策与舆情参考 时间:2020/1/14 21:59:46 用手机浏览

一、煤电高质量发展的形势与要求

受多重因素影响,“十三五”期间电力需求增速回暖,从2015年的0.96%触底反弹到2018年的8.5%,远超预期。据国家电网公司数据统计,2018年温度异常、电能替代和环保治理分别拉动电力需求增长1.2%、2.4%和0.5%,而经济增长则贡献了剩余的4.4%。可以看出,经济因素始终是影响电力需求的关键,推高2018年电力消费高增速的主要是偶发因素(温度异常)叠加短期政策效应的集中释放(环保、电能替代),不具有代表性和可持续性。中国的电力需求与经济增长依然关系紧密,尽管全社会用电量增速与GDP增速一升一降,但并不意味着电力与经济脱钩,未来电力消费增速势必要回落,原因在于:一是推高电量消费的政策或者偶发因素多是短期影响因素,从长期来看对拉升电力需求作用不大;二是中国电力消费增速呈现波动性变化,电力消费弹性系数很难超过2004年1.5的峰值,在经济下行压力下,电力消费增速难以再现2018年的高增速;三是从发达国家电力消费增长规律来看,人均GDP达到1万美元、人均用电量达到5000千瓦时的阶段后,人均用电量增长趋势放缓,即使中国电气化率要高于同发展阶段的国家,但是没有理由判定这种非均衡状态会一直持续下去,且在经济下行压力叠加2018年用电需求高基数的前提下,未来电力需求增速势必减缓。从绝对增量来看,五年期内“万亿千瓦时”的增长量级仍将持续下去,预计2035年后,全社会电力需求将进入平台期。


2016年起,煤电产能过剩问题凸显,国家发展改革委、国家能源局下发多份文件调控煤电建设规模,要求“十三五”煤电装机力争控制在11亿千瓦以内。然而,2017年底以来电力需求出现了回暖,2018全年电力需求超预期增长,尤其是温度异常带来的超短期夏季尖峰负荷的出现(2018年夏季山东、江苏、江西、陕西等省区共出现了约1500万千瓦的尖峰负荷缺口),使得我国电源结构不合理及区域布局不合理矛盾更加凸显。决策层面对煤电的政策导向随之发生微妙变化,政策导向从2016年以来的“严控煤电产能过剩”变为“补齐能源基础设施短板,有效化解电力、煤炭区域性时段性供需矛盾”。2018年底以来,引导煤电高质量发展成为主基调。


煤电高质量发展的首要任务是要保障近期(“十四五”)和中长期(2030~2050年)的电力需求和供应安全,同时也要为能源生产和消费革命/生态文明要求下的中长期电力转型和可再生能源高比例发展留足空间,并在电力市场环境下结合自身竞争优势找准功能定位和盈利点。就满足电力需求与能源生产和消费革命的双重要求而言,要破解气候变化背景下的煤电高质量发展课题,需要客观把握电力需求的近期动态与中长期趋势,并对能源生产和消费革命要求下的电力低碳目标与转型路径进行系统全面判断,这一方面决定了煤电的发展空间上限,另一方面也在可再生能源高比例发展场景下对煤电功能定位提出了新的要求。


二、对“十四五”电力规划的若干思考

1.全社会用电量增速呈现波动性变化,判断2018年为本次电力需求增速的峰值,在2018年全社会用电量大基数的前提下,未来电力需求增速将有所下降。电力供应能力充足,各类电源利用率有所提高;全社会用电量增速呈现周期性变化,人均用电量上涨空间较大。电能替代和电气化率提高短期内会拉高用电需求,但不过是把未来终端消费要转为用电的部分能源需求提前释放或实现了,因此从长期来看对拉升电力需求作用不大。综合考虑能效技术进步和电气化水平提高因素及对比主要国家电力消费增长规律,我国电力经济发展轨迹与韩国相似,“十四五”期间电力需求年均增速在3%~4%之间,2025年全社会用电量8.5~8.8万亿千瓦时、人均用电量6000~6200千瓦时/人;2020~2035年电力需求年均增速为2.4%~2.8%。我国行业发展进入“主动去库存”阶段的概率较大,工业企业将大幅减少生产规模,导致工业电力需求增速下滑风险增大。未来我国实现新旧动能转换,新兴制造行业、三产和居民在全社会用电量中将占据主要地位,电力需求尚有增长空间,预计“十四五”期间黑色、有色和非金属矿物制品业年均用电增速为1%、1.5%和2%。

2.“十四五”期间,陆上风电、光伏电站将全面实现平价上网,分布式光伏和分散式风电也可在除居民的所有场景下实现售电侧平价;海上风电也有望在近中期实现平价上网。可再生能源大范围增量替代效应和区域性存量替代效应增强,预计可再生能源可提供的新增电量相当于2.7亿千瓦煤电机组的发电量(2025年较2018年),可以节约3.9亿吨标准煤。


3.基于不同的发展目标,模拟了三种发展路径:常规发展情景(BAU)下“十四五”期间煤电仍然作为主力电源保障电力供应,且新疆、甘肃、宁夏、陕西等地将继续新建一批煤电项目,2025年非化石能源发电量占比达到40%;新政策发展情景(NPS)依托“电改9号文”和“能源生产和消费革命战略”设计,该情景下“十四五”期间将引入现货市场、推动跨省区电力交易,不再新核准建设煤电项目,只续建“十三五”期间停缓建的项目,2025年非化石能源发电量占比达到42%,2030年非化石能源发电量占比达50%,即能源生产革命要求的目标;低碳发展情景(LCS)下,能源相关部门强化了对于履行《巴黎协定》低于2℃气候变化目标的行动,该情景下“十四五”期间进一步压缩煤炭消费,不再建设煤电项目,进一步优化跨省区电力调度,大力强化能源效率,2025年非化石能源发电量占比达44%,2030年非化石能源发电占比有望超过54%。在满足“十四五”期间电力需求、各类型资源可开发潜力、可再生能源发电竞争力、可调动的需求响应规模、系统灵活性及非化石能源发展目标等约束下,采用规划模型测算三种电力发展情景中2025年全国电源装机规模分别为27.18亿千瓦、27.61亿千瓦、27.64亿千瓦,非化石能源发电装机比重分别为50.3%、52.6%和55.1%,发电量比重分别为39.6%、41.7%和43.7%。只有BAU情景中煤电在“十四五”期间仍然对电量的增长有少量的贡献,但其规模过高、年利用小数较低,运行效率非常不经济;NPS和LCS情景相较BAU情景更加清洁、经济及高效,不可调度的电源(主要为太阳能光伏发电和风电)占比分别达到31%和32.4%,这对电力系统而言具有一定的挑战性,但从丹麦、德国、瑞典等可再生能源发电占比较高的国家电力系统运行情况看,其风险总体可控。


4.在2018年全国煤电装机容量(10.08亿千瓦)基础上,梳理预计新增(10435万千瓦)和退役(2758万千瓦)机组情况,预计2020年煤电装机规模10.8亿千瓦,符合“十三五”电力规划的目标要求。假设“十四五”期间继续新增1亿千瓦煤电装机,正常退役3300万千瓦,则2025年煤电装机规模约为11.5亿千瓦。这是不考虑政策干预和需求响应削峰的基准结果,同时也是煤电年利用小时数保持在可接受区间(高于4000小时)的估算结果。在当前输电线路通道能力约束下,考虑需求响应削峰及系统可靠性,全国2025年煤电装机合理规模应保持在10.5~10.8亿千瓦左右,若需求响应削峰规模达不到预期目标(只形成最高用电负荷3%的需求响应规模),则煤电合理规模应保持在10.7~11.1亿千瓦左右。


表1 区域性电网及全国电网煤电装机合理规模

 

煤炭,煤炭价格,焦煤,焦炭,动力煤,焦炭价格,无烟煤,焦煤价格

 

具体来看,华北电网内“十四五”期间煤电装机合理规模最高,主要原因在于区域内负荷增速较快、外送规模较大(主要是送华东地区)以及蒙东、冀北的大量可再生能源并网后需相当规模的火电机组为其充当备用电源以保障电力安全。其次是西北电网和华东电网。西北电网内合理规模较高的主要原因在于外送规模大(主要送东中部地区)及煤炭资源丰富;华东电网内较高的原因在于“十三五”和“十四五”期间在该区域内投产的光伏和风电规模大,大量间隙性电源接入电网后会对系统的灵活性提出新的要求,大量的小容量火电机组需为其充当备用电源以保障调度安全。华中电网内部各类资源较为均衡,同时也作为电力流主要受端之一,煤电装机需求较低,只是因为近些年区域内负荷增速较快,因此需要一定规模的煤电作为支撑。南方电网和西南电网区域内拥有极其丰富的水电资源,因此可通过水电来替代大量煤电需求。此外,南方电网区域内还有相当规模的核电机组,也可替代一定规模的煤电需求。东北电网内由于负荷增速较慢,同时还有一定规模的可再生能源装机,因此煤电需求最低。


三、煤电定位与转型路径

(一)煤电定位调整的总体思路

“十四五”煤电行业发展内外交困,煤炭价格居高不下、环保投入、碳价带来的成本压力,加之电力市场化改革、规划目标、风光平价、生态环境约束、区域发展政策等加剧了煤电企业经营困境,迫使煤电行业必须做出巨大变革。近年来,电力发展问题集中表现为煤电产能区域性过剩、弃风弃光弃水问题严峻、跨区输电“省间壁垒”僵局、区域性时段性负荷不足、风光超预期发展带来的电力系统安全挑战等,这些问题涉及多个方面,但破题的关键是煤电如何优化发展。因为煤电作为主力电源,同时也是现有技术条件以及我国能源资源禀赋情况下最经济可靠的大型调峰、调频、调压的灵活电源,煤电的功能调整和重新定位是保障可再生能源消纳、推进市场化改革、缓解煤电企业困境的最直接有效的措施。


中长期内,煤电在我国能源体系中依然占据重要地位。虽然煤电清洁高效发展取得了长足的进步,但依然存在短板,灵活性不足、低效机组拖累、落后机组减排效果不达标、自备电厂僵局等。全国不同地区发展基本面存在差异,煤电机组定位调整要切实根据不同地区的电力供需状况和主要矛盾、煤电机组装机规模预期、可再生能源发展与替代潜力、灵活性改造要求与电源结构优化潜力等,结合煤电机组自身特性做出差异化决策,避免“一刀切”。可以说,当前传统化石能源(煤炭)的清洁化利用是我国能源生产革命的主要举措,集中表现为从技术进步层面来推动煤电清洁高效发展;中长期看,还是要靠可再生能源的规模化发展来实现能源生产和消费革命,这就需要煤电做出巨大变革和牺牲,从市场机制、盈利模式、技术理念到机组运行进行全方位的深刻调整,以承担“基荷保供、灵活调峰、辅助备用”的多角色重任。


从全国层面来看,煤电定位调整的大方向是:大容量高参数的先进煤电机组要充分发挥高能效优势作为基荷电源运行,可以进一步通过提供热、汽、水等综合能源服务来提高能源利用效率;通过完善的辅助服务产品设计,保障30万~60万千瓦亚临界机组科学合理地发挥灵活性辅助服务作用,实现存量机组由电量型机组向电力型机组转变;运行年限较长的20万千瓦及以下常规纯凝机组,符合能效、环保标准的将逐步向备用和辅助服务机组转型,不符合能效环保标准的则将逐步退出市场。未来的煤电机组要符合环保能效的硬要求,即不存在高煤耗高污染的落后产能,即便是小机组,只要符合标准且当地有运行需求,也可以通过调整自身功能的市场定位来获取收益。


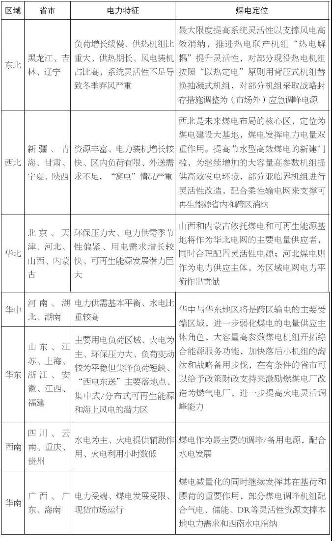
从区域层面来看,煤电功能定位调整要充分考虑电力供需特征和电力系统特性。将全国划分为东北、西北、华北、华中、华东、西南和华南七个区域,各地区电力发展面临的困境不同:1)“三北”地区火电比重较高,可再生能源发展迅速,但灵活性调峰电源比重不足3%,尤其是冬季供暖期弃风状况严重,以吉林为例,供热机组占火电机组的比重高达74%,冬季保供热和新能源消纳的矛盾非常突出(2017年吉林弃风电量23亿千瓦时,弃风率21%);2)2018年,华北和华东地区的火电装机容量比重均超过了70%,从环境承载力来看,华北和华东的单位面积火电装机容量分别为155.51千瓦/平方千米和496.98千瓦/平方千米,是全国平均水平的1.3倍和4.2倍,使本已脆弱的生态系统承受巨大的环境压力,随着两个地区环保政策的愈发严格,煤电发展空间极大受限;3)华南和西南地区新增的水电和煤电项目均较多,为保障水电多发多用,煤电发电空间被压缩;4)东中部电力受端地区自身装机容量和发电量增长减少了购电需求,网架结构、外送通道和市场机制等因素制约了部分电力输送,导致送端电力供应过剩局面加剧。七大区域的电力特征及差异化煤电定位如表2所示。总体来看,各区域的煤电未来都要提升灵活性,以适应能源转型和高比例可再生能源接入需求;华北和华中地区是未来煤电减量化的重点区域,西北地区应承纳未来一定规模的煤电增量,从而实现煤电布局的“东退西进”;华中和华东地区作为“西电东送”的主要受端、华南作为西南水电的主要受端,当地煤电既要让出一部分发电空间,还要承担部分调峰需求;东北地区则需要深入挖掘热电联产机组的调峰潜力。


 

煤炭,煤炭价格,焦煤,焦炭,动力煤,焦炭价格,无烟煤,焦煤价格

 

(二)煤电转型路径

煤电功能定位调整涉及整体行业体制机制,势必会造成行业“阵痛”,但在内外困境的迫使下,尽早做出调整、避免更大风险的出现是促进煤电高质量发展的必然选择。煤电定位调整的转型路径可以概括为以下四个方面:


有序推进煤电布局调整。“十三五”前期是依靠多份煤电调控政策来强制约束煤电发展规模,2022年的煤电建设预警文件放宽了多个省份的煤电发展约束,但并不意味着煤电的发展环境宽松。如今丧失价格优势、市场竞价规则转变、风光平价上网、宏观政策目标和区域环保要求构成了煤电的硬约束,尤其是在东中部地区,煤电已经失去了传统优势,在国家政策导向的驱动下,煤电产业布局要逐渐向中西部转移,依托“西电东送”将电力大基地的清洁能源与火电打捆输送到东中部的负荷中心。当前煤电定位调整工作应当继续巩固和深化“十三五”煤电供给侧改革成果,严控东中部煤电新增规模,在对煤电有切实需求的省市(考虑当地需求增长和电力输入输出后存在较大负荷缺口)有序放开部分停缓建项目,但不再核准新的煤电项目,并继续淘汰落后产能,转而深耕西部煤电大基地,实施煤电一体化发展,依托特高压输电网络实现更大规模内的资源优化配置。


加快灵活性改造与适宜机组战略封存。从全国资源特性和现有技术条件的角度来看,煤电是最为经济可靠和最具开发潜力的灵活性电源。高比例可再生能源接入电网带来的电力、电量平衡和调峰问题需要依靠大规模的煤电提供灵活备用服务来解决。煤电灵活性改造应当在全国范围内开展,但目前对电源灵活性需求最明显的“三北”地区的煤电灵活性改造工作进展缓慢,与超预期发展的可再生能源严重失调。“十四五”期间灵活性改造应成为煤电行业发展的首要任务。此外,还需要从系统需求和存量机组价值最大化角度出发,部分机组仍具有良好使用状态,作为战略备用机组可提供辅助服务,减少机组关停带来的负面影响。


探索煤电盈利新机制。煤价上涨、机组利用率下降、环保投入加大等因素使得煤电企业出现大面积亏损,资产搁浅风险加重。随着电力市场化改革和可再生能源平价上网的推进,如果煤电依然保守着传统经营模式,势必会遭受更大的损失。在电力服务多元化、智能化的竞争环境下,设计适合不同功能定位的煤电机组的市场机制和商业盈利模式,通过市场激励的手段可以减少利益相关者方面的阻力,有助于煤电深度调整的平稳过渡。目前来看,煤电盈利机制主要为两种:1)现货市场下,高效率机组依靠低煤耗的成本优势可获得竞价利润,同时也可摆脱计划电量的限制,扩大市场份额,同时提高电力系统整体效益。有研究发现,通过现货市场对煤电机组调度效率和可再生能源并网的优化,系统可以降低3.6%的净发电成本和4.4%的碳排放。2)低效率、高成本机组则可以选择在辅助服务市场布局,积极参与调峰、备用、调压等辅助服务来获取收益。以东北为例,相关数据显示,2018年度东北电力有偿调峰辅助服务费用合计27.8亿元,平均价格0.525元/千瓦时(实际最高出清价格1元/千瓦时,实际最低出清价格0.16元/千瓦时),高于当地燃煤标杆电价,且96%的辅助服务补偿费用都用于调峰;同时,西北、华北等电力辅助服务市场也在逐步完善。以市场机制逐步取代行政要求的方式提升煤电参与辅助服务的积极性是电力改革与能源转型协同迫切需要解决好的问题。


源网建设协调共济。如果按照低于2℃减排目标的要求来倒逼煤电发展空间,煤电装机规模应在2020年达峰后迅速下降,但从当前政策条件来看,煤电装机容量呈先升后降的趋势,预计2025年前后达峰。风电、光伏等波动性电源的大规模发展,加之资源区与负荷区的逆向分布,需要灵活性电源和柔性输电网络的共同支持,即电源侧资源(灵活性煤电、气电、抽蓄和光热等)、负荷侧资源(需求响应)、储能侧资源(电储能、热储能)和电网侧资源(跨时区负荷互补)等灵活性资源的协调发展。考虑到各类电源和电网规划建设的滞后周期不一致,需要制定更为科学全面长远的电力规划方案,以推动煤电机组的定位转型。


四、政策建议

电力规划引导源网荷储协调发展。“十四五”电力需求增速下滑,但在“十三五”全社会用电量7.5万亿千瓦时量级的基础上,预计“十四五”依然可以实现万亿千瓦时量级的电力需求增量。按照低碳发展理念,尤其是低于2℃情景的要求,“十四五”期间的需求增量应由清洁/可再生能源来满足,但当前的政策情景决定了煤电装机仍会有一定的增长空间,而新能源增长势头不减,为提高机组利用率、减少弃电损失,就需要统筹安排灵活性电源、风光等波动性电源和区域电网的规划建设,以灵活高效的方式共同推动电力系统优化运行。煤电灵活性改造、调峰气电、抽蓄、储能和DR将有力支撑高比例可再生能源系统,同时,区域电网可以实现不同资源条件和负荷特性的地域间跨时区净负荷时序互补,通过扩大联网范围有效平抑波动,实现等效调峰效果。考虑到各类电源和电网规划建设的滞后周期不一致,西部多能源电力大基地建设、中东部的分布式能源自给消纳,需要制定科学长远的电力规划方案,实现源、网、荷、储协调共济。


能源革命2030年目标回望与环保硬约束引导煤电再定位。1)严控煤电增量,在充分发挥电力系统的调节能力后,按照需求有序释放停缓建项目,确保2020年煤电装机控制在11亿千瓦以内;2025年煤电装机总量控制在11.5亿千瓦。研究认为,随着“十四五”电力需求的进一步放缓,在新增电量需求中煤电的市场份额将进一步下降;而“十五五”期间很可能会出现增量需求完全由可再生能源来满足、并逐步渗透存量需求的情况。2)优化煤电存量,坚决淘汰不达标煤电产能。对于无法达到环保要求的、经济效益极度恶化的机组坚决关停。需要明确,淘汰不单是简单的机组关停,还包括提升机组的系统价值,部分机组改造后符合环保等相关标准的,可以作为战略备用机组继续提供服务。这一方面避免了不必要的机组新建,另一方面也缓解了落后煤电机组退出的经济损失和负面社会影响。提高煤电灵活性。3)提升电力系统灵活性,随着可再生能源快速发展,我国应配套释放相应的煤电灵活性调节能力,将各地新能源规模总量与煤电灵活性提升规模挂钩,将煤电灵活性提升规模纳入区域发展规划,分解落实并实现总量控制。同时,要优化电网调度运行方式,确定合理的调峰深度,提升能源利用效率,推动存量煤电实现由电量型机组向电力电量型机组的定位转变。


市场机制推动煤电定位调整。构建不同时间维度,包括能量、容量、辅助服务等不同交易对象的完整市场结构,统筹不同市场之间的衔接机制。构建合理的价格机制,健全完善差异化补偿机制,以经济激励引导各类煤电找准定位,充分发挥各类存量煤电机组系统价值,以高质量的煤电发展推动绿色低碳能源转型。充分发挥现货市场竞价规则,倒逼落后低效煤电机组的竞争性淘汰。进一步完善省间交易机制,打破僵化的利益分配格局,做大跨区输电的“盘子”,实现在更大范围内的资源调配与电力互济。


着力深挖需求侧管理潜力。当前,我国对电网公司需求响应和节电考核标准均为供电量的0.3%,与欧美等国监管机构对电力公司2~3%的节电目标要求相距甚远。能源消费革命的本质就是能效。在过去一段时间,电力供应远远大于需求的背景下,国家电网公司首先提出了电能替代,2014年后在空气质量改善的约束下上升为国家政策。而且随着2018年底八个省级试点现货市场陆续启动,实时电价信号也将为需求侧能效潜力的释放提供有利的激励机制。在当前电力需求增长势头强劲的背景下,“十四五”应重新重视高效节能,减少无效低效用电增长,用更长远时间跨度的能源转型目标倒逼近中期的电力发展路径,高能效情景下电力装机容量不需要达到高位水平即可保障电力供应,同时实现更深度的电力减排目标。



分享到:
相关文章 iTAG:
没有相关文章
频道推荐
服务中心
微信公众号

CESI
关于本站
版权声明
广告投放
网站帮助
联系我们
网站服务
会员服务
最新项目
资金服务
园区招商
展会合作
mk体育在线官网-MK体育(中国)上线下相结合的一站式节能服务平台。
©2007-2019 CHINA-ESI.COM
鄂ICP备19009381号-2
节能QQ群:39847109
顶部客服微信二维码底部
扫描二维码关注官方公众微信