mk体育在线官网-MK体育(中国) mk体育在线官网-MK体育(中国) 政策法规 产业市场 节能技术 能源信息 宏观环境 会议会展 活动图库 资料下载 焦点专题 智囊团 企业库
能源信息  节能产业网 >> 能源信息 >> 太 阳 能 >> 正文
巴菲特押注太阳能 光伏迎来新纪元
来源:海通证券e海通财订阅号 时间:2020/2/6 20:16:27 用手机浏览

各位投资者大家好,欢迎收听“热点透视”专栏第四期,今天我们继续新能源探索之路,为大家讲一讲太阳能发电——“光伏”产业。


什么是光伏

说起光伏产业,我们得先科普一下它名称的由来:早在1839年,法国科学家贝克雷尔就发现,光照能使半导体材料的不同部位之间产生电位差,这种现象后来被称为“光生伏特效应”,简称“光伏效应”。基于这一发现诞生了将太阳光能转换为电能的技术,所以太阳能发电又被称作光伏发电技术。


由于地球上现存的化石能源(石油、天然气、煤炭)等储量相对有限,且开采难度和成本不断加大,同时化石能源燃烧过程中还会产生污染气体,因此人类很早就开始了对新型可再生能源的探索利用。而太阳能就是其中最为取之不尽并且可以自由利用的资源,太阳每秒钟照射到地面的能量高达80万千瓦时,假如把地球表面0.1%的太阳能转为电能,转变率5%,每年发电量可达5.6×1012千瓦小时,相当于世界上能耗的40倍。


90年代开始,全球光伏发电进入快速发展期(年均增速超过15%),2010年以后全球光伏装机容量增速再上新台阶,而近几年中国是全球光伏发电安装量增长最快的国家之一,2018年中国大陆光伏新增装机44.3GW,占全球比重为46.3%,预计到2020年中国新增需求将达到50GW,同比增长66.3%。


\

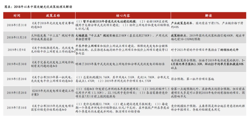
中国关键政策:平价上网、“配额制”等长效机制成型


\


无可替代的光伏

讲到这里,我们不得不说一说光伏发电的缺点,高度概括的讲,就是当前阶段光伏电池和组件成本依然较高,而能源转化率还有很大提升空间,光伏发电成本相较传统发电方式(火电、水电)没有竞争优势。目前国内一类资源区(内蒙古)的光伏电报价大约为0.52元/千瓦时,二类三类资源区更高(最高达0.84元),而火电的度电成本仅为0.3-0.4元。所以从单纯的商业竞争角度,光伏发电当前只是一个“昂贵的游戏”。(政策支持缺失时曾出现大规模“弃光、弃风”现象)


但这并不能成为人类放弃对新能源探索利用的理由,并且随着产能的扩张以及技术的进步,光伏未来的发电价格会持续下降,所以在现阶段,世界各国为了保障光伏产业的正常发展,纷纷采取了政策扶持+经济补贴的措施。


光伏新贵——HIT(异质结电池)

接下来,我们再简单介绍一下光伏技术的发展路线,早期为了节约材料成本,普遍使用没有复杂提纯工艺的“多晶硅”材料,但就电性能而言,多晶硅晶体的导电性远低于单晶硅(单晶硅由多晶硅加工提纯而来),所以随着单晶硅产能扩张,成本逐渐降低,为了追求更高的能源转化效率,开始逐渐过渡到单晶硅的技术路线,而单晶硅技术路线中目前也有两个分支:P型单晶硅和N型单晶硅。单晶硅中掺磷是N型(电子导电),掺硼为P型(空穴导电)。


当前技术条件和生成成本综合对比,使用 P型单晶硅材料的PERC电池(双面镀膜技术)依然是应用主流,研究机构预测,在硅料、硅片提效降本、电池和组件提效后,2021年可将光伏发电系统建设成本降至3.0-3.5元/W(当前约4.15元/W)。


而近期A股兴起一股HIT(异质结电池)的炒作风潮,其实就是N型单晶硅的技术路线,对比前者它具备更高效、衰减低、温度系数好、双面率高等突出优势。但HIT技术由于尚未普及,当前主要劣势是产能低(全球HIT产能约3GW),且造价高。


根据研究机构预测2020年全球光伏需求将达到152GW,同比增32.5%,中国需求将达到50GW,同比增66.3%,行业发展继续保持高增速。


简单梳理光伏产业链:

\

结语


我们认为在全球普遍性的政策支持下,光伏下游装机需求高速增长(但下游光伏电站运营尚未达到完全市场化竞争的程度,所以暂时不建议布局),利好行业中上游企业,尤其是行业上游光伏设备(国内部分设备商提前布局HIT技术)以及硅料和单晶硅生产龙头,其中龙头企业从业绩增速和估值优势两个方面都值得布局。


最后为大家整理附上光伏产业链的相关个股清单。祝大家快乐投资,收益长虹!


\

以上数据截至2020.1.7


分享到:
相关文章 iTAG:
西门子获巴菲特公司风力发电机订单
频道推荐
服务中心
微信公众号

CESI
关于本站
版权声明
广告投放
网站帮助
联系我们
网站服务
会员服务
最新项目
资金服务
园区招商
展会合作
mk体育在线官网-MK体育(中国)上线下相结合的一站式节能服务平台。
©2007-2019 CHINA-ESI.COM
鄂ICP备19009381号-2
节能QQ群:39847109
顶部客服微信二维码底部
扫描二维码关注官方公众微信