mk体育在线官网-MK体育(中国) mk体育在线官网-MK体育(中国) 政策法规 产业市场 节能技术 能源信息 宏观环境 会议会展 活动图库 资料下载 焦点专题 智囊团 企业库
节能技术  节能产业网 >> 节能技术 >> 工业节能 >> 正文
聚焦 | 超低排放燃煤电厂有色烟羽成因及治理技术的经济与环境效益研究
来源:中国电力 时间:2020/11/26 21:57:26 用手机浏览

朱法华, 孙尊强, 申智勇. 超低排放燃煤电厂有色烟羽成因及治理技术的经济与环境效益研究

朱法华, 孙尊强, 申智勇. 超低排放燃煤电厂有色烟羽成因及治理技术的经济与环境效益研究[J]. 中国电力, 2019, 52(8): 1-7, 25.


ZHU Fahua, SUN Zunqiang, SHEN Zhiyong. Cause analysis of colored smoke plume and related studies on economic and environmental benefits of its treatment technologies for ultra-low emission coal-fired power plants [J].Electric Power, 2019, 52(8): 1-7, 25.

(来源:微信公众号“中国电力”  ID:ELECTRIC-POWER  作者:朱法华 孙尊强 申智勇)


1研究背景

2016年上海市出台《燃煤电厂大气污染物排放标准》,要求燃煤发电锅炉应采取烟温控制及其他有效措施消除“石膏雨”“有色烟羽”等现象,“有色烟羽”治理开始受到各地政府的高度关注。截至2018年底,已有天津、浙江、河北等多个省市政府或相关部门要求对超低排放燃煤电厂“有色烟羽”进行综合治理。但是,目前“石膏雨”、“烟囱雨”、“大白烟”、“有色烟羽”、“湿烟羽”、“蓝烟”、“黑烟”、“黄烟”等各种词汇见诸于政府文件、学术论文及媒体,使得政府、企业无所适从。故本文对有色烟羽进行了全方面系统定义研究,为客观分析满足超低排放要求燃煤电厂的烟羽治理提供决策依据。


2论文所解决的问题及意义

本文科学论证了有色烟羽的定义及不同有色烟羽的成因,从有色烟羽的定义、成分、颜色、治理技术、经济效益与环境效益等方面进行了系统研究,对治理技术作出了客观评价,有利于各方人士的正确认知。


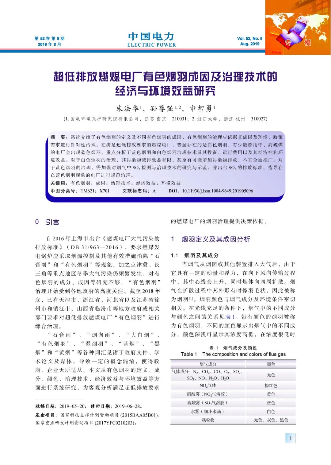
1.jpg

图1 白色烟羽治理技术分类

3论文重点内容

在满足超低排放要求的燃煤电厂,普遍存在的是白色烟羽,有少数燃用中、高硫煤的电厂会出现蓝色烟羽。对于白色烟羽的治理,其污染物减排效益有限,甚至有可能增加污染物排放,不宜全面推广。对于蓝色烟羽的治理,需加强对烟气中三氧化硫检测与治理技术的研究与示范,并出台三氧化硫的排放标准,指导存在蓝色烟羽现象的电厂进行规范治理。


表1 白色烟羽治理冷凝技术的经济性分析

图2 饱和湿烟气排烟温度对应的节水量

4研究结论

不同有色烟羽的成因各不相同,危害及治理技术也不相同,应依据具体的有色烟羽进行针对性治理。燃煤电厂超低排放后,普遍存在的是白色烟羽,仅少数燃用中、高硫煤的电厂会出现蓝色烟羽。白色烟羽主要是存在视觉影响,本身对环境影响不大,治理能收获的环境效益较小;蓝色烟羽中硫酸雾浓度较高,应进行治理。



分享到:
相关文章 iTAG:
浙能嘉兴发电厂“超低排放”让传统煤电换新颜
中国电厂超低排放标准实施情况和减排效果评估
频道推荐
服务中心
微信公众号

CESI
关于本站
版权声明
广告投放
网站帮助
联系我们
网站服务
会员服务
最新项目
资金服务
园区招商
展会合作
mk体育在线官网-MK体育(中国)上线下相结合的一站式节能服务平台。
©2007-2020 CHINA-ESI.COM
鄂ICP备19009381号-2
节能QQ群:39847109
顶部客服微信二维码底部
扫描二维码关注官方公众微信